简介
学术委员会
管理机构
先贤风采
高层次人才
教师名单
科研机构
技术部
大型仪器
工作条例
规章制度
本科生教育
研究生教育
本科生招生
研究生招生
就业创业
团学建设
管理制度
学子风采
教授足球队
纳米简介
纳米进展
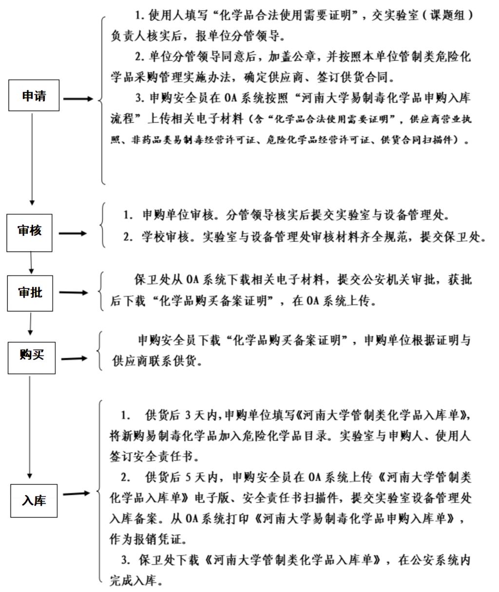
河南大学实验室易制毒化学品申购入库流程
来源: 即时足球比分网 | 实时赛事结果更新 日期:2023-04-09 浏览次数:次
使用认真对照易制毒化学品目录,确定品类后,执行本流程;管制类化学品由单位统一采购、专人保管。
注:申购安全员是由单位指定的,在公安机关备案过的合法申购人。
【上一篇】:河南大学实验室易制爆危险化学品申购入库流程
【下一篇】:实验室教职工出国(境)审批流程
微信订阅号
地址:中国郑州河南大学龙子湖校区、开封河南大学金明校区
邮编:475004 电话:0371-22687375 E-mail:[email protected] 研招办电话:0371-22687369
即时足球比分网 | 实时赛事结果更新 版权所有@ALL Rights Reserved 技术支持: 蓝创科技